Elektor und Glyn machen es möglich ... so stand es in der Elektor 12/2005
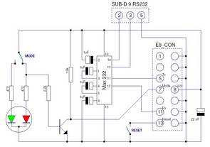
Hier eine Möglichkeit der Anbindung über den E8-Connector.



Im dem Artikel Elektor 12/2005 wird der 14 polige Pfostenstecker nur in soweit erwähnt,
das dieser nur für den Debugger E8 nötig ist und somit nicht bestückt wird.
Warum eigendlich ??
Dieser Anschluss ist hervorragend für die Anbindung an den PC geeignet.
Schaltplan als PDF  |